欢迎来到 景点舆情网!

首页

当前位置:网站首页 > 景点资源 > 正文

2023年世界读书日,天津图书馆邀您来读书

  • 时间:2023-04-21 20:52:39 来源:  作者:  点击:

  

  

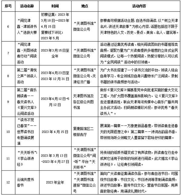
  明媚春光暖,草木向阳青。为了让广大读者享受美好的阅读盛宴,在2023年世界读书日来临之际,天津图书馆精心策划推出以“‘悦’读相伴 书香致远”为主题的阅之享、阅之声、阅之趣、阅之美、阅之展五大板块26场活动。活动以助推全民阅读为基点,着力树立新阅读理念,聚焦打造全民阅读服务网,提供体系化、均等化、社会化、精品化的喜闻乐见的活动形式,开拓全民阅读新局面。

  阅之享

  撷一缕书香,感怀书中所诠释的真谛;享阅读感悟,在无声地交流里收获成长。人类最伟大的思想在书里,每个人的精神也是在阅读和思考中成长起来的。为营造书香氛围,天津图书馆 “奋进新征程 建功新时代”海津讲坛公益性文化座特邀南开大学文学院金鑫副教授,分享《平凡的世界》;音乐大讲堂诚邀天津音乐学院艺术管理系赵良云老师,与读者交流《漫谈音乐功能与观众拓展》;关注特殊群体阅读需求,承办天津市第十三届“牵手残疾人 走进图书馆”活动,引导残疾人读者走进图书馆,参与到阅读中来。继续与津南区小站镇操场河村党支部联合开展党员志愿服务活动,以图书的普及和推广聚焦乡村文化振兴,提升乡村文明建设,丰富乡村文化生活。

  

  阅之声

  声音,可以传播文字,可以传递思想;声音,可以寄托情感,可以传承精神;声音可以把阅读表达的淋漓尽致,声音可以遇见更好的自己。为引导读者做阅读的响应者、感召着、实践者,天津图书馆策划开展系列诵读活动。由市文旅局主办,天津图书馆承办,喜马拉雅城市文化天津频道协办的“阅见津喜·津城讲书人”选拔大赛和“阅见津喜·天图领读者行动”阅读活动,打造城市重要文化IP,让每一个热爱阅读、热爱分享的人可以成为“全民阅读”活动中的引领者。联合天津广播电视台经济广播开展第二届“清悦之声”领读人活动,领读者录制书籍的讲书音频参与活动,通过专家选拔,优秀领读者将走进天津经济广播《清悦之声》读书专栏分享自己的阅读感悟。联合天津海河传媒中心音乐广播共同主办第二届“音乐朗读者——春天读书人《复兴文库》云阅读活动”,扫码朗读精彩片段,参评优秀“春天读书人”。经典诵读志愿服务团队推出“读书不觉已春深——世界读书日专题诵读展演”,展示美文佳作和阅读的魅力。天津图书馆微信公众号“阅·听”平台“天天听书”推出《李山讲诗经》,让经典引领阅读,让传统成为时尚,让国学点亮4·23世界读书日。“云端共度书香节”活动征集诵读作品,让书香浸润心灵,用阅读照亮内心,优秀作品将进行线上展播。

  

  阅之趣

  读书遇见春日,趣味再添些许。放眼望去时,有春色拥抱大地,扎进书海里,有我们拥抱热爱。对于青少年儿童读者而言,阅读是帮助他们认识世界,形成对人生、对未来的基本态度和价值观的重要途径。为增强阅读活动吸引力,天津图书馆加大青少年儿童阅读活动设计,阅享童趣,精彩纷呈。阅享童年 拥抱自然——亲子读书趣味运动会,沐浴阳光,品味书香,通过“绘本+游戏”的形式给予小朋友们更加充实的阅读体验。“读”具慧眼 “趣”识经典——AR智慧阅读活动,开启一场奇妙的阅读之旅。“赏绘本 诵名诗”主题绘本赏读会,选读绘本《中外经典儿童阅读绘本·唐诗 全彩注音版》,培养文学兴趣,感受中国古典文化的无穷魅力。同悦书香伴成长系列活动,天津市河西区同望小学、天津市少年儿童活动中心走进天津图书馆,让青少年儿童近距离感受知识殿堂的浓郁书香。“仿古”线装书DIY活动和“我爱阅读”世界读书日主题绘画活动,为小朋友们讲解图书的起源及发展过程,通过参加简单的手工活动了解书籍的故事。天津图书馆汽车图书馆开进天津一中,为师生送去崭新的图书和美好的文化体验。

  

  阅之美

  博览群书,开卷有益。阅读很美好,温暖了岁月,点亮了哲思。阅读是泉,有滋养;阅读是星,予力量;阅读是纸,是成长;阅读是种,会萌发;阅读是智,是促进。天津图书馆精选好书,向您推荐。邀您一起,沐春色,沁书香。为弘扬中华传统诗词文化,天津图书馆携手甘肃甘南藏族自治州图书馆、西藏丁青县图书馆、河北承德县图书馆联合举办第六届掌上诗词大会。“与智‘绘’携手”线上绘本荐书及导读,《这里是中国,北京》让读者感知可爱的祖国,对我们的民族和国家有更深层次的认识。“数字图书馆深度游”之线上活动特推出“赏花读书,不负春光”五大道拼图打卡活动,让您在赏花游玩的同时,上传美照、分享美景天图音乐馆馆藏资源推介,《世界十大经典歌剧赏析》让广大市民走近歌剧、了解歌剧,最终爱上歌剧。

  

  阅之展

  阅读是一棵树,一片浓荫可以让人遮阳避暑;阅读是一根长长的线,让风筝在天空翱翔。它让鸟鸣唱、筑巢;让花团锦簇,果实累累;让千秋傲立,成为沧海桑田的见证。阅读的价值需要展示。世界读书日期间,天津图书馆梦娃绘本馆举办“品读成语故事,传承国学经典”主题绘本展,精心挑选100余册成语绘本图画书,让小读者在阅读中增长文学知识,让阅读成为儿童智慧启蒙中必不可缺的方式。联合天津山水画研究会、天津市大宇文化艺术中心举办《风展红旗如画——红旗渠书画邀请展》,邀请选送书画家作品进行展出,对于宣传弘扬红旗渠精神有着十分重要的意义。为推动国家安全宣传教育深入开展,发挥图书馆教育职能,充分利用馆藏资源,在海河教育园馆区举办国家安全专题书展。

  


原文链接:http://whly.tj.gov.cn/XWDTYXWZX6562/gzdtnew/202304/t20230419_6210530.html
[免责声明] 本文来源于网络转载,仅供学习交流使用,不构成商业目的。版权归原作者所有,如涉及作品内容、版权和其它问题,请在30日内与本网联系,我们将在第一时间处理。

本站部分信息由相应民事主体自行提供,该信息内容的真实性、准确性和合法性应由该民事主体负责。景点舆情网 对此不承担任何保证责任。
本网部分转载文章、图片等无法联系到权利人,请相关权利人与本网站联系。

北京政讯通资讯中心主办 | 政讯通-全国政务信息一体化办公室 主管

景点舆情网 yq.jd-zx.org.cn 版权所有。

联系电话:010-56232584 13391650821 010-53386791
监督电话:13031099286,违法和不良信息举报电话:010-57028685

第一办公区:北京市东城区建国门内大街26号新闻大厦5层;第二办公区:北京 市西城区砖塔胡同56号西配楼

邮箱:lyscfzdy@163.com  客服QQ:3420238713 通联QQ:2135697940
北京政讯通资讯中心